信尔德科技有限公司
中文
English
首页
关于信尔德
公司简介
企业文化
董事长致辞
企业荣誉
新闻资讯
企业新闻
行业动态
产品中心
安全用电安全用气智能运维解决方案
公安箱系列
燃气安全测控系列
物联网计量控制
智能电网自动化设备
智能高压开关柜系列
智能电网预会费装置
真空断路器系列
负荷开关系列
高低压成套设备
对外加工各种柜体
配网自动化终端
变压器系列
实时在线监测
下载中心
应用领域
联系我们
联系方式
首页
产品中心
实时在线监测
GIS柜在线监测
产品展示
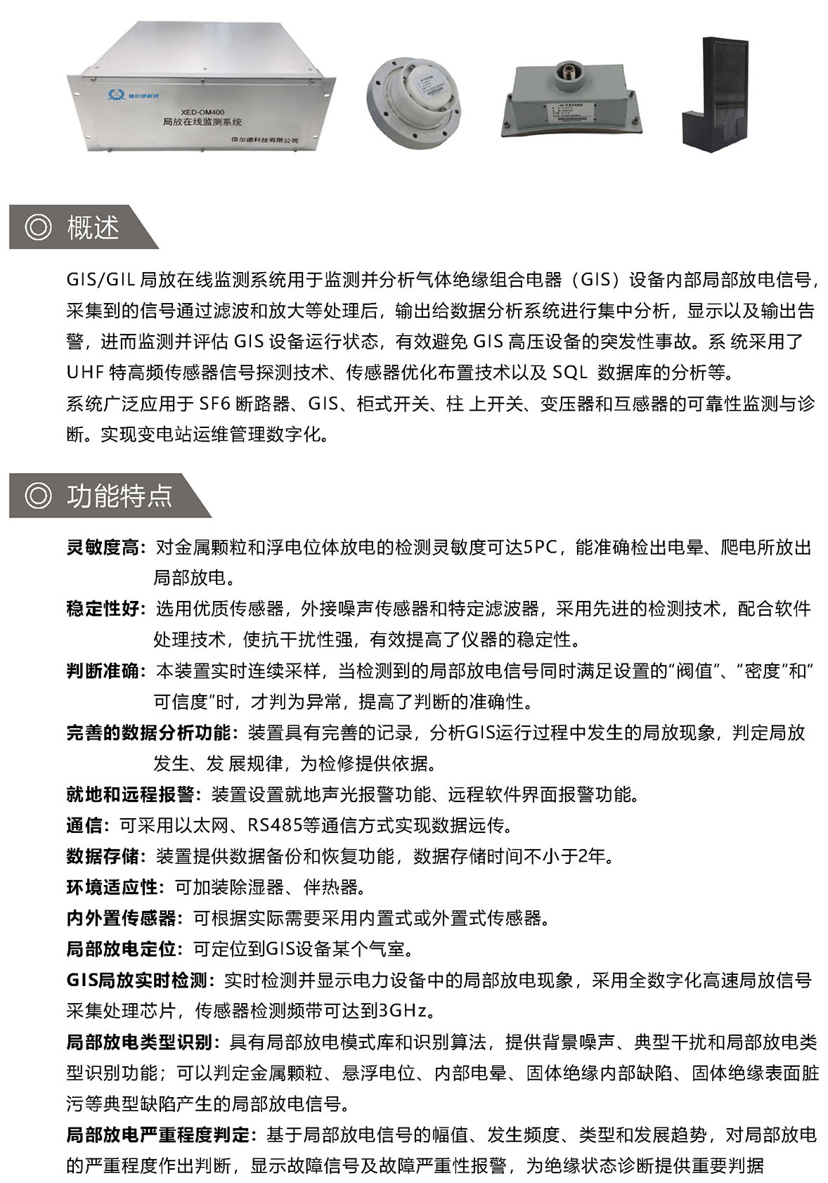
XEDSS-OM400 GIS局部放电在线监测系统
产品参数
返回
上一个:XEDESS-MTS200电气接点温度在线监测
下一个:XEDESS-MWS100 SF6微水密度在线监测
返回列表
点击隐藏
在线客服
电话
0550-3722777
微信